끠
搜索
首页
学校概况
ꄷ
学校简介
ꄷ
党支部
ꄷ
校长简介
ꄷ
历史沿革
学生窗口
ꄷ
学校期刊
ꄷ
设计作品
ꄷ
网页设计
ꄷ
学生视频
ꄷ
学生音频
教育教学
ꄷ
开放教育
ꄷ
成人教育
ꄷ
信息技术
ꄷ
艺术培训
招生就业
ꄷ
招生信息
ꄷ
学生实践
ꄷ
学生就业
师资队伍
ꄷ
师资概况
ꄷ
客座教授
ꄷ
专职教师
洛藏科技
ꄷ
公司简介
ꄷ
产品销售
ꄷ
公司服务
ꄷ
众创空间
实验室
ꄷ
实验室
ꄷ
研发团队
ꄷ
研发推广
ꄷ
科研项目
综合资源
ꄷ
视频课程
ꄷ
专家讲座
ꄷ
音频讲座
公共服务
ꄷ
输入法
ꄷ
藏文字体
ꄷ
资源下载
ꄷ
丛书系列
ꄷ
新技术
ꄷ
科技翻译
网站首页
招生报名
校长邮箱
ꀅ
简体中文
简体中文
བོད་ཡིག་
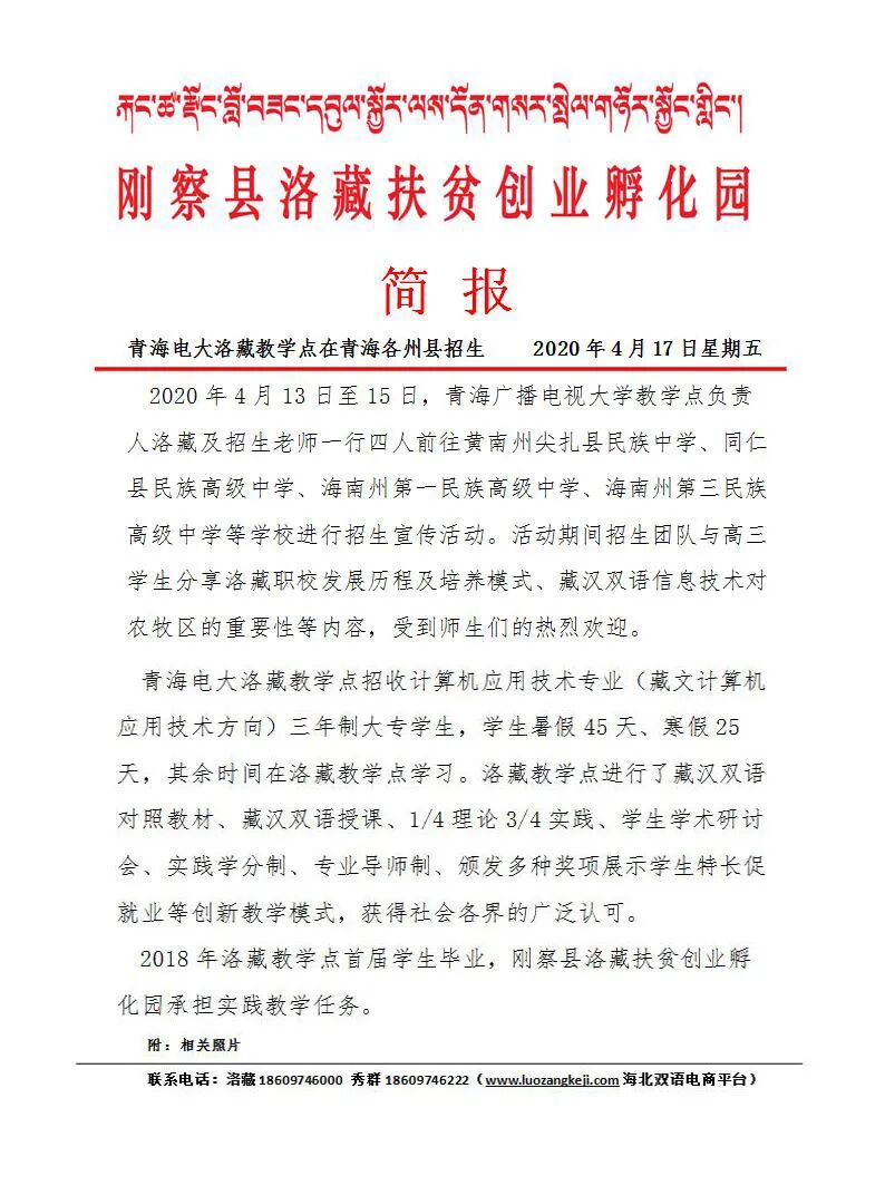
青海电大洛藏教学点在青海各州县招生
来源:公众号
青海海南州洛藏职校
时间:2020.4.17
넳
넲
ꄴ
前一个:
无
ꄲ
后一个:
无
创建时间:
2026-01-19
16:13
首页
ꄲ
职校新闻
ꄲ
青海电大洛藏教学点在青海各州县招生
本网站由阿里云提供云计算及安全服务
本网站支持
IPv6
本网站由阿里云提供云计算及安全服务
本网站支持
IPv6
本网站由阿里云提供云计算及安全服务
本网站支持
IPv6
本网站由阿里云提供云计算及安全服务
本网站支持
IPv6